新股前瞻|年营收486亿元,锂电池“龙头”亿纬锂能“A+H”上市意欲何为?


发布时间:2025-07-14 点击:76

继宁德时代成功闯关港股IPO后,又一家锂电池巨头宣布拟“A+H”上市。

近日,惠州亿纬锂能股份有限公司(以下简称“亿纬锂能”)向港交所递交上市申请,拟香港主板上市,中信证券为独家保荐人。

据悉,亿纬锂能成立于2001年,于2009年在A股上市,截止7月11日收盘,公司在A股的股价市值约938亿元,是业内一家有名的锂电龙头。该公司深耕锂电池领域二十余年,凭借消费电池、动力电池、储能电池三驾马车,至2024年,营收高达486亿元,净利润超42亿元。

2025年以来,A股龙头上市公司开启了自己的第二轮上市,拥抱A+H模式,譬如恒瑞医药、宁德时代等行业巨头相继成功叩响港交所的大门,实现A+H上市。亿纬锂能作为又一锂电龙头,此次赴港上市则“意欲何为”?

行业地位“靠前”,年营收486亿元

智通财经了解到,亿纬锂能的主要业务是动力电池、储能电池、消费电池的研发、生产和销售。经过24年高质量发展,公司在上述三大业务均取得国际领先地位,建立起覆盖材料、电芯、BMS、系统的全体系研发平台,产品广泛应用于智慧生活、绿色交通、能源转型等领域。

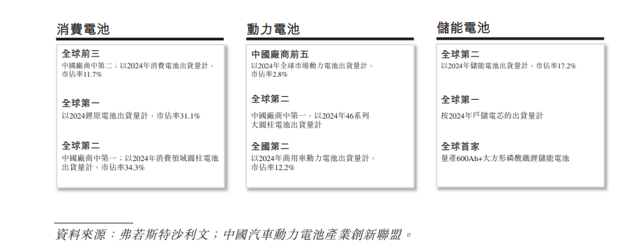
据弗若斯特沙利文数据显示,亿纬锂能在消费电池、动力电池、储能电池领域均具有强劲竞争力。按出货量计,2024年,公司消费电池出货量排名全球第三,市占率11.7%;公司动力电池出货量在中国产商中排名前五,市占率2.8%;公司储能电池出货量则排名全球第二,市占率17.2%。

图片1.png

与此同时,亿纬锂能的客户覆盖也十分广泛,公司和电动工具全球前三的厂商均有长期深入的合作,覆盖超过80%的全球前十大电动工具公司,并覆盖超过60%的全球前20大新能源乘用车供应商。

具体而言,该公司合作的消费电池知名客户包括三星、Stanley Black &Decker、博世、小米、顺丰集团、思摩尔等;知名车企客户包括国际品牌BMW、梅赛德斯-奔驰、捷豹路虎等,国内知名车企广汽、一汽、长安以及知名新势力小鹏、零跑等,商用车客户三一重卡、吉利远程、东风商用车等;其合作的知名储能客户包括中国移动、南方电网、ABB、台达电子等。

头部效应之下,亿纬锂能的营收和净利规模也较为可观。

据招股书数据显示,2022年至2024年,公司实现营收分别为363亿元、487.84亿、486.15亿,规模可观;实现毛利分别为57.86亿元、81.19亿元、84.65亿元,逐年增长;实现年内利润则分别为36.72亿元、45.2亿元、42.21亿元。2024年同比下滑6.6%,或由于资产减值损失和政府补贴等其他收益减少等因素影响。

拆分收入结构来看,2024年,亿纬锂能来自消费电池的收入为103.22亿,占比21.2%;来自动力电池收入为191.67亿,占比39.4%;来自储能电池的收入为190.27亿元,占比为39.1%,这三大业务板块果然如“三驾马车”一样带动业绩稳步上行。

基于上述数据,可以看出,期内亿纬锂能业绩增速虽有放缓特征,但整体表现仍较为稳健,不失“龙头底色”。

三大赛道双高位数增长,夯实竞争力仍是关键

一分为三来看,亿纬锂能所处的消费电池、动力电池、储能电池领域目前仍呈现出高增长潜力。

消费电池领域,在电动化和智能化浪潮下,消费电池市场需求稳健增长,根据弗若斯特沙利文的统计,按出货量计的市场规模将由2025年的217亿只增至2029年的551亿只,年复合增长率将达到26.2%。消费电池行业的业务需求丰富而快速变化,只有提供多种解决方案并且能洞察市场需求的公司才能抓住机遇。

动力电池领域,在政策指引与技术突破共同推进下,动力电池下游需求增长明显,根据弗若斯特沙利文的统计,全球电动汽车电池总出货量预期按26.7%的复合年增长率由2025年的1,376.4GWh增长至2029年的3,548.3GWh。此外,由于全球电动化发展迅速,市场空间仍较为巨大,除乘用车外,商用车和工程机械都是动力电池领域极具潜力的市场。

储能电池领域,市场高速增长叠加技术进步,全球储能产业加速构建新业态。根据弗若斯特沙利文的统计,全球储能电池出货量预期将按23.1%的复合年增长率由2025年的479.2GWh增长至2029年的1,101.3GWh。技术更新迅速,由于长期性的特点,未来对于技术指标的敏感度可能更高,提出设备全生命周期管理和运维要求,对于行业参与者的技术能力要求提高。

不过,需要指出的是,电池行业竞争激烈,一旦公司未来在在电池行业保持技术领先地位,经营业绩则有可能受到不利影响。基于这一共识,亿纬锂能也不断从多个维度来巩固公司的竞争优势。

在招股书中,亿纬锂能披露了公司的发展战略,表示公司要深化全球化战略,战略性扩展产能,满足全球客户需求;同时增加研发投入,持续丰富前沿技术储备和扩宽产品场景?以及通过全球合作促进增长。

举例来说,亿纬锂能在匈牙利德布勒森投资建设的乘用车大圆柱电池项目于2024年完成地面工程,预计2026年建成投产;亿纬锂能在马来西亚投资建设的圆柱锂电池项目设备于2024 年12月开始进场,年产能达6.8亿只小圆柱电池预计在2025年初实现量产。同时,2024年公司还新增储能电池及消费类电池制造项目。

如此大的战略动作下,显然也需要更多的资金投入。截至2024年12月31日,亿纬锂能持有的现金及现金等价物为85.12亿元。由于海外扩张的高投入与回报周期长等特质,所以公司在一定程度上也需要通过进军港股市场缓解短期压力,巩固竞争优势。

综上来看,亿纬锂能赴港上市是其全球化战略的必然选择,旨在通过国际资本支持海外扩产、优化融资结构。若港股募资顺利,将显著缓解短期压力,但长期仍需关注海外市场放量和利润修复能力。若发行估值合理,公司作为行业龙头之一,仍具备较强的中长期配置价值。

上一个:国家统计局:6月份一线城市新建商品住宅销售价格同比下降1.4%
下一个:哈富证券也入围 虚拟资产交易牌照格局初现 谁在牌桌上?
国际期货招商,国际期货招代理,国际期货代理

版权所有 © 国际期货招商-国际期货招代理

招商QQ:3113187839
国际期货招商-国际期货招代理
 发送短信